The Challenge
"So you want to buy a candle for a friend. What's your decision process?"
"I smell it and see if I like it."
But what if you're buying the candle online, where you can't smell them? Then you might go off the look of the candle. But what if the each candle is branded exactly the same, in a small golden tin, with a non-descript name like "No. 67?" But even beyond that, scent still remains subjective, personal to each individual.
With these constraints in mind, I was curious to explore a microsite concept for Candlefish, a local candle shop in Atlanta, specifically for a Gifter Persona.

Example of the not-so-hypothetical situation previously described
Research
I wanted to explore other ways of categorizing scent, beyond smell, color, cost, and shape. So I started looking into aromachology, or the psychology of aromas, which studies the relation between psychology and scents. I did some digging into other candle shops that sold scents based off of a psychological benefit, and conducted a comparative analysis to call out attributes I wanted to keep or change for Candlefish's microsite.

My next challenge was trying to categorize Candlefish's scents by their psychological benefits. I took all the ingredients in Candlefish's candles, printed them out with an image, then used a closed cardsort method to see how people intuitively grouped scents to emotions. I also did a bit of research to see how the Internet described the impacts of different scents.
Amazingly, these 6 main categories surfaced from the tests: energize, cheer up, love, releax, cleanse, and focus.

Ideation
Sketches: I started off with sketching out a sitemap, a user flow, and wireframes.

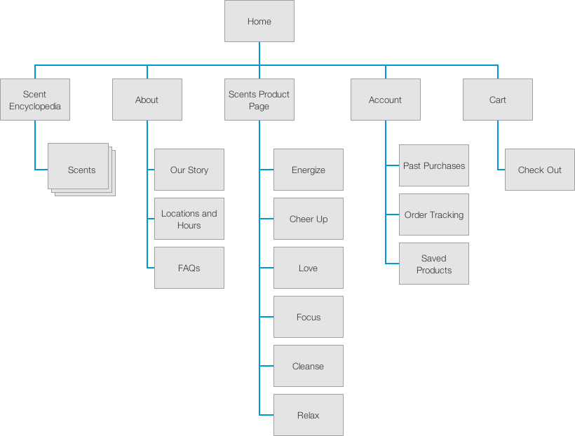
Sitemap: The e-commerce site follows a standard sitemap structure, with product, account, and cart pages. I also included a scent encyclopedia to give the wondering consumer a little extra guidance.

User Flow: The main user paths I followed were: learn about aromatherapy, browse scents, log in, learn more about Candlefish, and check out.

Solution Walkthrough
Front Page: The first page presents the 6 main categories as different navigation paths, revealing additional information on hover.

Scents Product Page: Once on the product page, you can still easily navigate to other "scent categories" without feeling like you've left the page.
.gif)
Single Product Page: Users can browse details and reviews for a product, as well as see similar scents. A user without an account can also favorite scents without feeling like their flow is lost.
.gif)
Checkout Page: The checkout page makes it easy for both a new/existing customer to pay, while also making clear to the customer how many steps are required before payment.
.gif)